よくあるご質問

契約書面とはなんですか

「契約書面」とは、GMOとくとくBBの接続サービスに関する契約内容をお知らせする書面です。
契約書面は、お客さまサポートページ「BBnaviマイページ」でご確認いただけます。
お申込みの際に書面交付を選択の場合は、「契約書面」を郵送でもご案内しております。

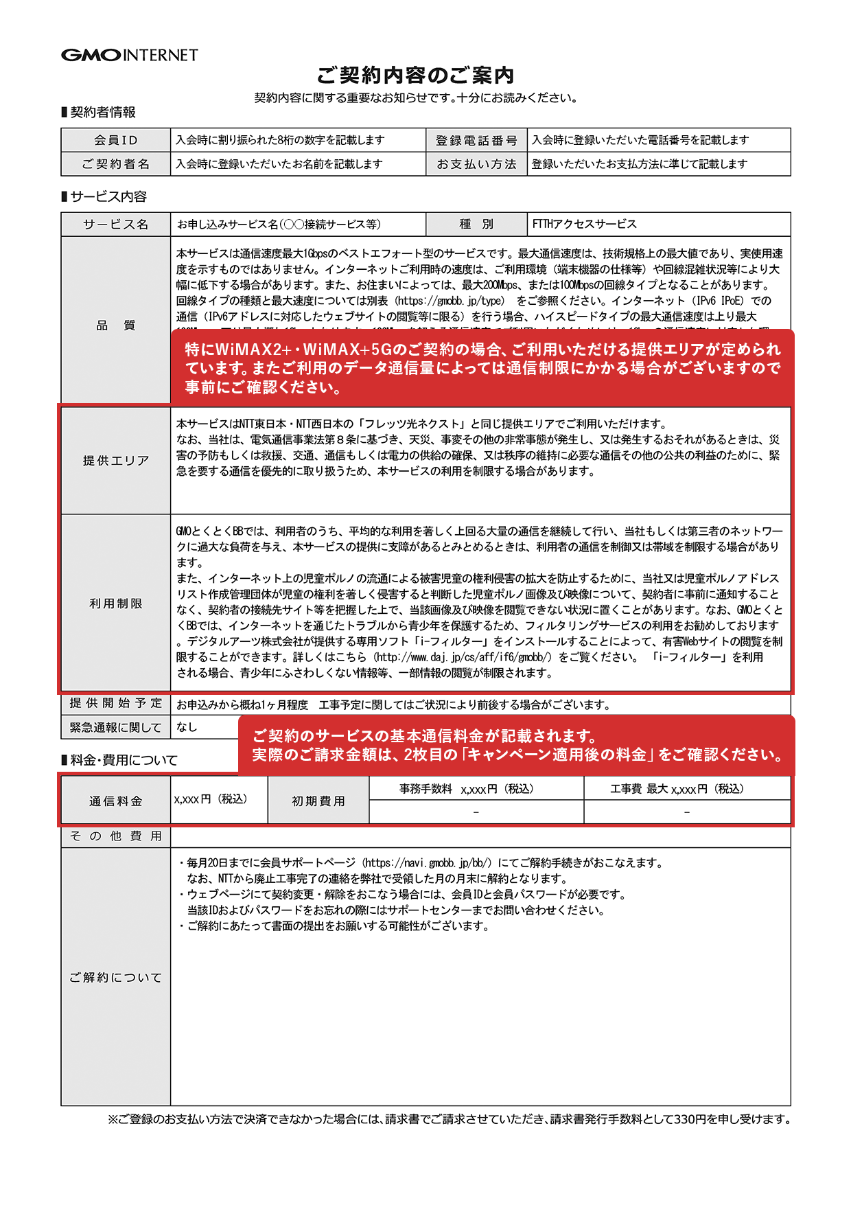
契約書面の例

PDF形式で3枚ございます。

  • とくとくBB光でGMOひかり電話などのオプションサービスをご契約済みの場合は、4枚目以降に別途オプションサービスの契約書面がございます。
  • こちらのページに掲載している契約書面の内容は一例です。お申込みいただいた時期、サービス、適用キャンペーンにより記載内容は異なります。
  • 契約書面例の画像は、本FAQ下部の「添付ファイル」欄よりPDF形式で保存が可能です。
記載項目 詳細
1枚目 契約者情報
サービス内容 ・料金・費用について
会員ID、登録電話番号、ご契約者名、お支払い方法
サービス品質・提供エリア・利用制限など、通信費用・初期費用・解約方法など
2枚目 電通通信事業者の連絡先
キャンペーンについて
電話窓口・メール窓口情報
キャンペーン適用後の料金・違約金について・その他特典(Wi-Fiルーターレンタル・ギフト券の詳細など)
3枚目 オプションサービスについて
初期契約解除に関するご案内
割引内容・オプション削除方法
初期契約解除方法・期限

1枚目

keiyakusyomen_01.png

2枚目

keiyakusyomen_02.png

キャンペーン内容については下記をご確認ください。

3枚目

keiyakusyomen_03.png

4枚目以降

とくとくBB光をご契約のお客さまでひかり電話など、オプションサービスをお申し込みされている場合は下記契約書面が表示されます。

ご契約のオプションサービスをご選択ください
添付ファイル
この内容は参考になりましたか?

ご回答をありがとうございました。
今後の改善のため、ご意見・ご感想をお寄せください。

  • 会員ID・お名前・電話番号・メールアドレスなどの個人情報は入力しないでください。
  • いただいた内容は今後の改善の参考とさせていただきます。個別のご回答は行っておりません。
ご意見をお寄せいただき、ありがとうございます。
いただいた内容を参考にし、より使いやすく、ご満足いただけるサービスを目指し、改善に取り組んでまいります。

関連するご質問

Now Loading...

Now Loading...

ギガゴリ

キーワードから探す

キーワードを1つ以上ご入力ください。カテゴリーでさらに絞り込むことが可能です。

カテゴリで絞り込む

Powered by i-ask